User Management Heirarchy
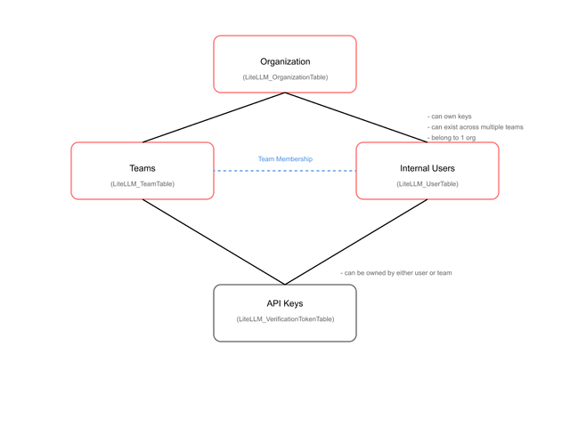
LiteLLM supports a heirarchy of users, teams, organizations, and budgets.
- Organizations can have multiple teams. API Reference
- Teams can have multiple users. API Reference
- Users can have multiple keys. API Reference
- Keys can belong to either a team or a user. API Reference